欢迎进入山东省医院协会网站!
会员注册
会员登录
网站首页
关于协会
协会简介
协会章程
协会领导
会员单位
部室设置
组织架构
党建工作
党内规章
理论学习
党建动态
乡村振兴
协会动态
协会要闻
行业新闻动态
品牌活动
教育培训
科普专栏
制度建设
学术交流
交流合作
医学研究
学术活动
优秀案例
继续教育
征文投稿
项目申报
最新资讯
法规政策
政策法策
党风廉政
法律法规
政策性文件
规范性文件
解读性文件
资料下载
文件资料
活动申请
样式模版
会员单位
会议培训
协会动态
协会要闻
行业新闻动态
品牌活动
教育培训
科普专栏
制度建设
服务热线:
0531-82661285
在线咨询
联系我们
通知公告
当前位置:
首页
> 协会动态 > 通知公告
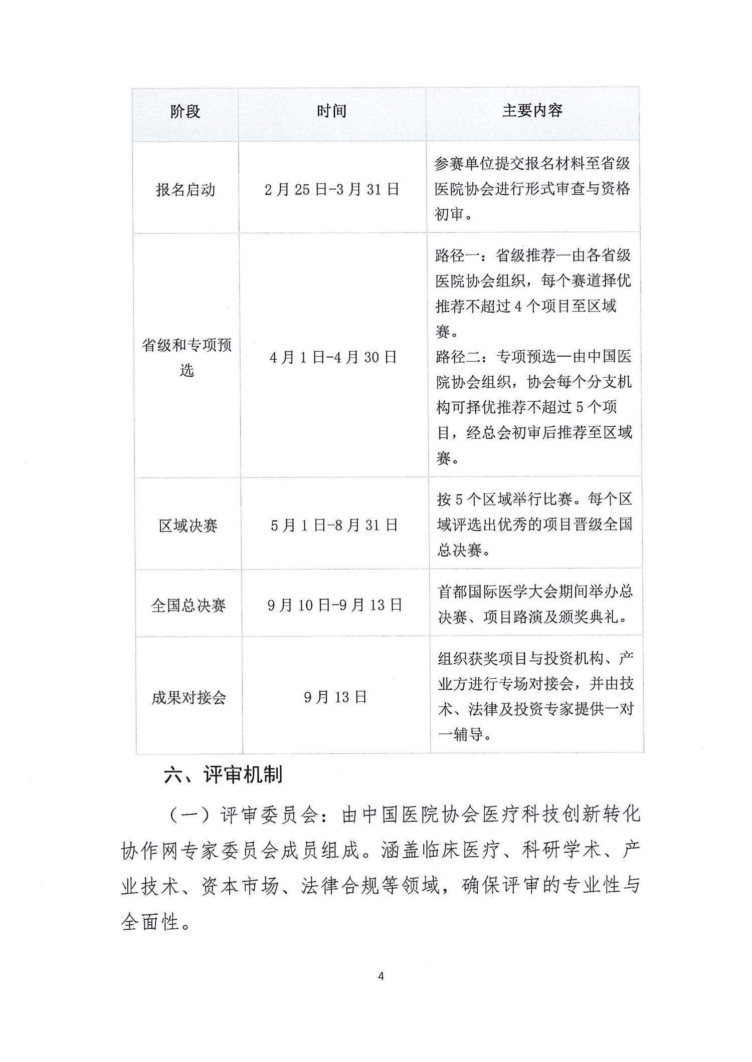
山东省医院协会关于组织申报“2026中国医院协会医疗科技创新转化大赛”的通知
发布时间:2026-03-10 来源: 浏览次数:908
山东省医院协会关于组织申报“2026中国医院协会医疗科技创新转化大赛”的通知
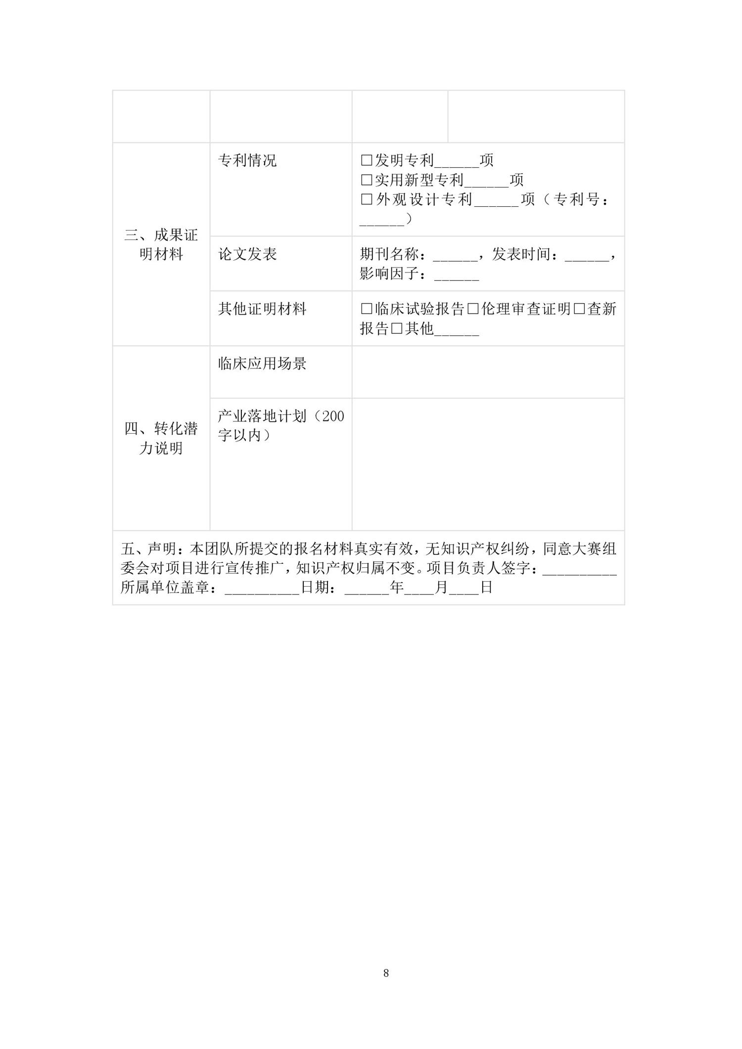
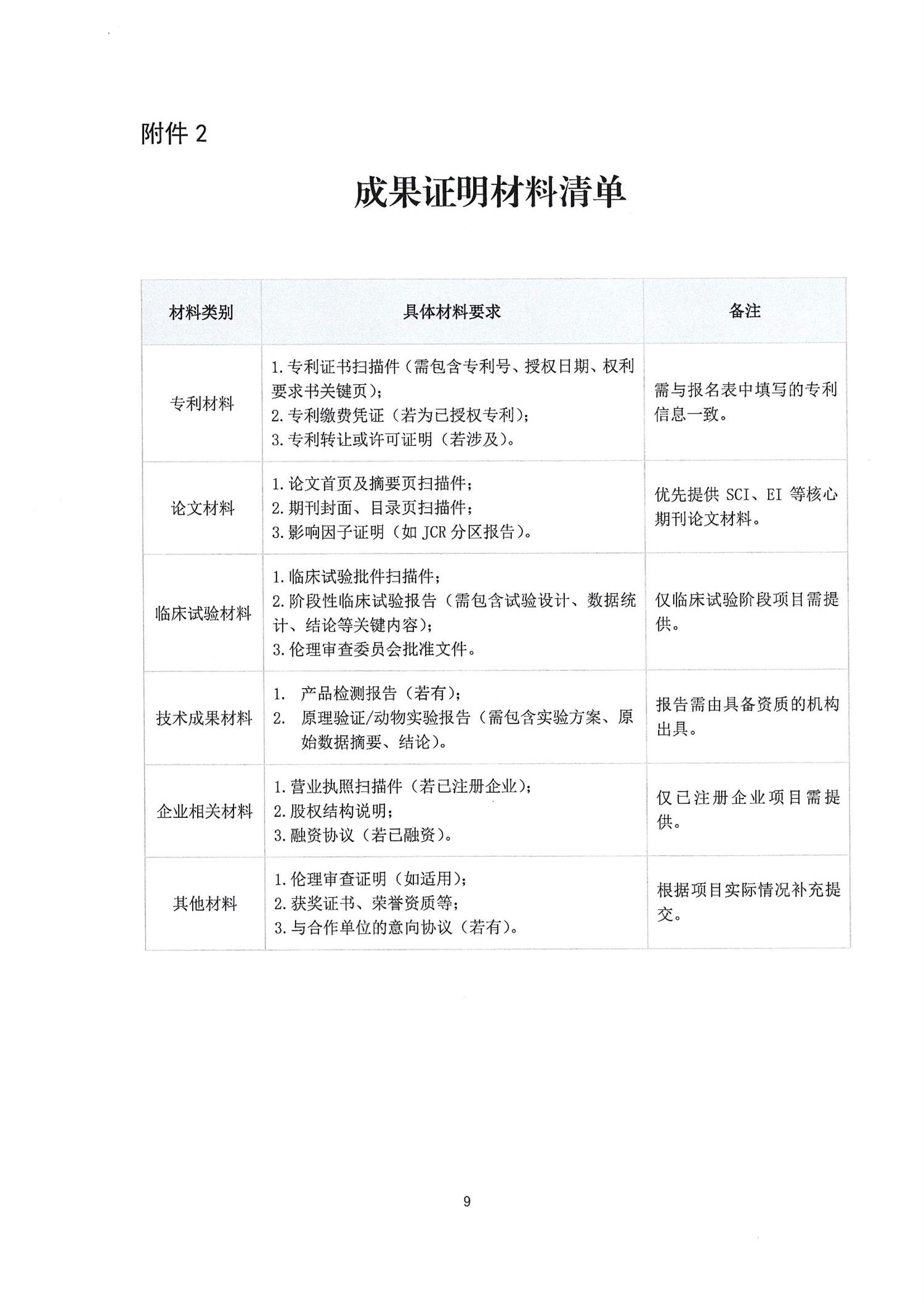
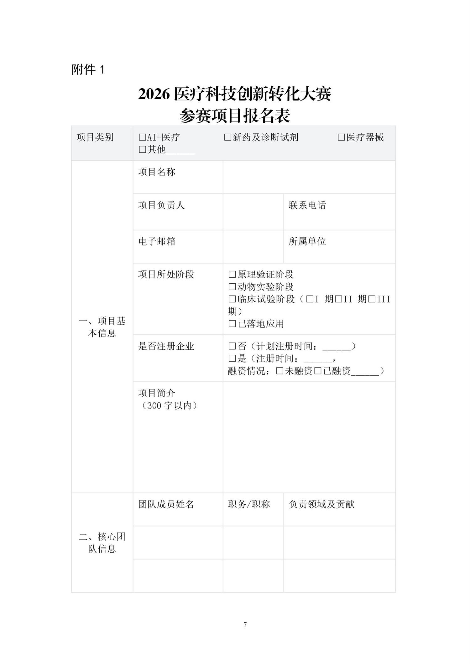
2026医疗科技创新转化大赛参赛项目报名表
上一篇:
关于召开山东省医院协会医院医疗保险管理专业委员会第三届委员会换届大会暨2026年学术年会的通知
下一篇:
凝聚行业共识 服务健康大局 为全面助推健康山东建设贡献力量——山东省医院协会第四届理事会2025年工作报告及2026年工作要点